您好,欢迎进入哈尔滨市服务贸易和服务外包行业协会!

黑龙江省服务贸易协会

2024年企业所得税最新最全税率表

来源:财税阿V      发布时间:2024-06-17


2024企业所得税



最新最全税率表




2024年最新最全企业所得税整理。主要包括“企业所得税最全税率表”,“企业所得税应税收入确认时间”,“最新64类企业所得税税前扣除项目汇总表”三个部分。



一、企业所得税最新最全税率表


一、25%基本税率

基本税率:企业所得税的税率为25%(《中华人民共和国企业所得税法》第四条)


二、适用20%税率

小型微利企业:对小型微利企业年应纳税所得额不超过100万元的部分,减按25%计入应纳税所得额,按20%税率缴纳企业所得税(财政部 税务总局公告2023年第6号)

对年应纳税所得额超过100万元但不超过300万元的部分,减按25%计入应纳税所得额,按20%税率缴纳企业所得税(财政部 税务总局公告2022年第13号)

对小型微利企业减按25%计算应纳税所得额,按20%的税率缴纳企业所得税政策,延续执行至2027年12月31日(财政部 税务总局公告2023年第12号)


三、适用15%税率

1高新技术企业:国家需要重点扶持的高新技术企业,减按15%的税率征收企业所得税(《中华人民共和国企业所得税法》第二十八条)

2技术先进型服务企业:对经认定的技术先进型服务企业,减按15%的税率征收企业所得税(财税〔2017〕79号)

3平潭综合实验区符合条件的企业:自2021年1月日起至2025年12月31日止,对设在平潭综合实验区的符合条件的企业减按15%的税率征收企业所得税(财税〔2021〕29号)

4注册在海南自由贸易港并实质性运营的鼓励类产业企业:自2020年1月日起至2024年12月31日止,对注册在海南自由贸易港并实质性运营的鼓励类产业企业,减按15%的税率征收企业所得税(财税〔2020〕31号)

5西部地区鼓励类产业:自2021年1月1日至2030年12月31日,对设在西部地区的鼓励类产业企业减按15%的税率征收企业所得税。本条所称鼓励类产业企业是指以《西部地区鼓励类产业目录》中规定的产业项目为主营业务,且其主营业务收入占企业收入总额60%以上的企业(国家税务总局公告2015年第14号;财政部公告2020年第23号)

6横琴粤澳深度合作区:对符合条件的产业企业,减按15%的税率征收企业所得税(财税〔2022〕19号)

7中国(上海)自贸试验区临港新片区重点产业:自2020年1月1起,对新片区内从事集成电路、人工智能、生物医药、民用航空等关键领域核心环节相关产品(技术)业务,并开展实质性生产或研发活动的符合条件的法人企业,自设立之日起5年内减按15%的税率征收企业所得税(财税〔2020〕38号)

8从事污染防治的第三方企业:对符合条件的从事污染防治的第三方企业减按15%的税率征收企业所得税。所称第三方防治企业是指受排污企业或政府委托,负责环境污染治理设施(包括自动连续监测设施)运营维护的企业;执行期限延至2023年12月31日(财政部 税务总局 国家发展改革委 生态环境部公告2019年第60号;财政部 税务总局公告2022年第4号)


四、适用10%税率

1国家鼓励的重点集成电路设计企业和软件企业:自2020年1月1日起,国家鼓励的重点集成电路设计企业和软件企业,自获利年度起,第一年至第五年免征企业所得税,接续年度减按10%的税率征收企业所得税(财政部 税务总局 发展改革委 工业和信息化部公告2020年第45号)

2非居民企业:非居民企业取得企业所得税法第二十七条第(五)项规定的所得,减按10%的税率征收企业所得税;即非居民企业在中国境内未设立机构、场所的,或者虽设立机构、场所但取得的所得与其所设机构、场所没有实际联系的,应当就其来源于中国境内的所得缴纳企业所得税(《中华人民共和国企业所得税法实施条例》第九十一条)



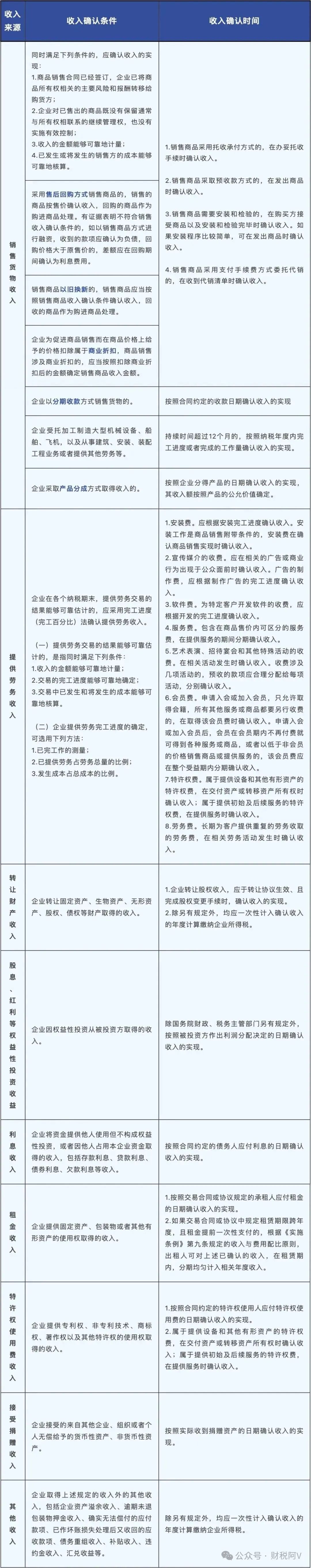
二、企业所得税应税收入确认时间



企业应纳税所得额的计算,以权责发生制为原则,属于当期的收入和费用,不论款项是否收付,均作为当期的收入和费用;

不属于当期的收入和费用,即使款项已经在当期收付,均不作为当期的收入和费用。




三、最新64类企业所得税

税前扣除项目汇总表